实时更新的网梯动态,了解最新的资讯和报道
2022-11-18

//
2022年2月21日,人社部发布了《关于降低或取消部分准入类职业资格考试工作年限要求有关事项的通知》,该通知强调在考试工作年限要求调整后,专业技术人员取得的职业资格可继续按照有关规定与相应系列和层级的职称对应,并可作为申报高一级职称的条件。

*图片来源:人力资源和社会保障部
其中,药学类专业技术人员职业资格中只有执业药师的报考条件发生了调整,报考年限减少了1年。

*图片来源:《部分准入类职业资格考试工作年限调整方案》
//
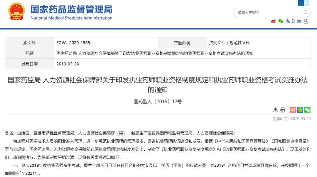
2021年6月24日,国家药监局印发的《执业药师注册管理办法》中明确表明取得《执业药师资格证书》的人员,每年必须接受执业药师的继续教育,按照要求完成规定的学分,取得的学分证明是执业药师再次注册的必备条件之一,超过五年以上申请注册的,应至少提供近五年的连续继续教育学分证明。

*图片来源:国家药品监督管理局


*图片来源:国家药品监督管理局
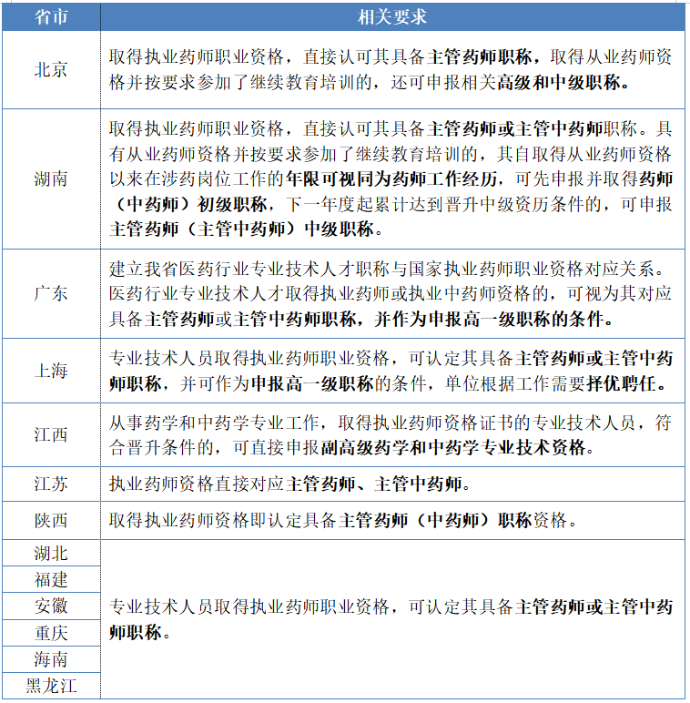
据悉,北京、湖南、湖北、广东、江苏、陕西、安徽、福建、黑龙江、上海、重庆、海南等多个省市都将执业药师资格与职称对应,并发布了相关职称评审文件,肯定执业药师价值。

*图片来源:网络整理
今天小优就为大家整理了各省市关于执业药师职称评定的具体要求。私信公众号后台,发送关键词【地区+执业药师评审】就可以获得小优为大家整理的各省市关于执业药师职称评审的申报要求哦~

获取要求示例
《专业技术人员继续教育规定》([中华人民共和国人力资源社会保障部令]第25号)明确:专业技术人员应当适应岗位需要和职业发展的要求,积极参加继续教育,完善知识结构、增强创新能力、提高专业水平。这是专业技术人员应尽的义务,更是不断提升自身综合素质的权利。同时,参加继续教育培训情况是专业技术人员考核评价、岗位聘用的重要依据,也是作为聘任专业技术职务或者申报评定上一级资格的重要条件。
网梯科技以“让每个人都有享受优质教育服务的机会”为使命,秉承“用互联网技术和模式改变教育”、“以先进的技术和服务助力客户成功”的理念,深耕在线教育领域 22 年,拥有丰富的策划与项目实施经验、高效可靠的运维监控和响应体系、云服务环境覆盖全国,技术创新和研发实力得到社会各界的认可!